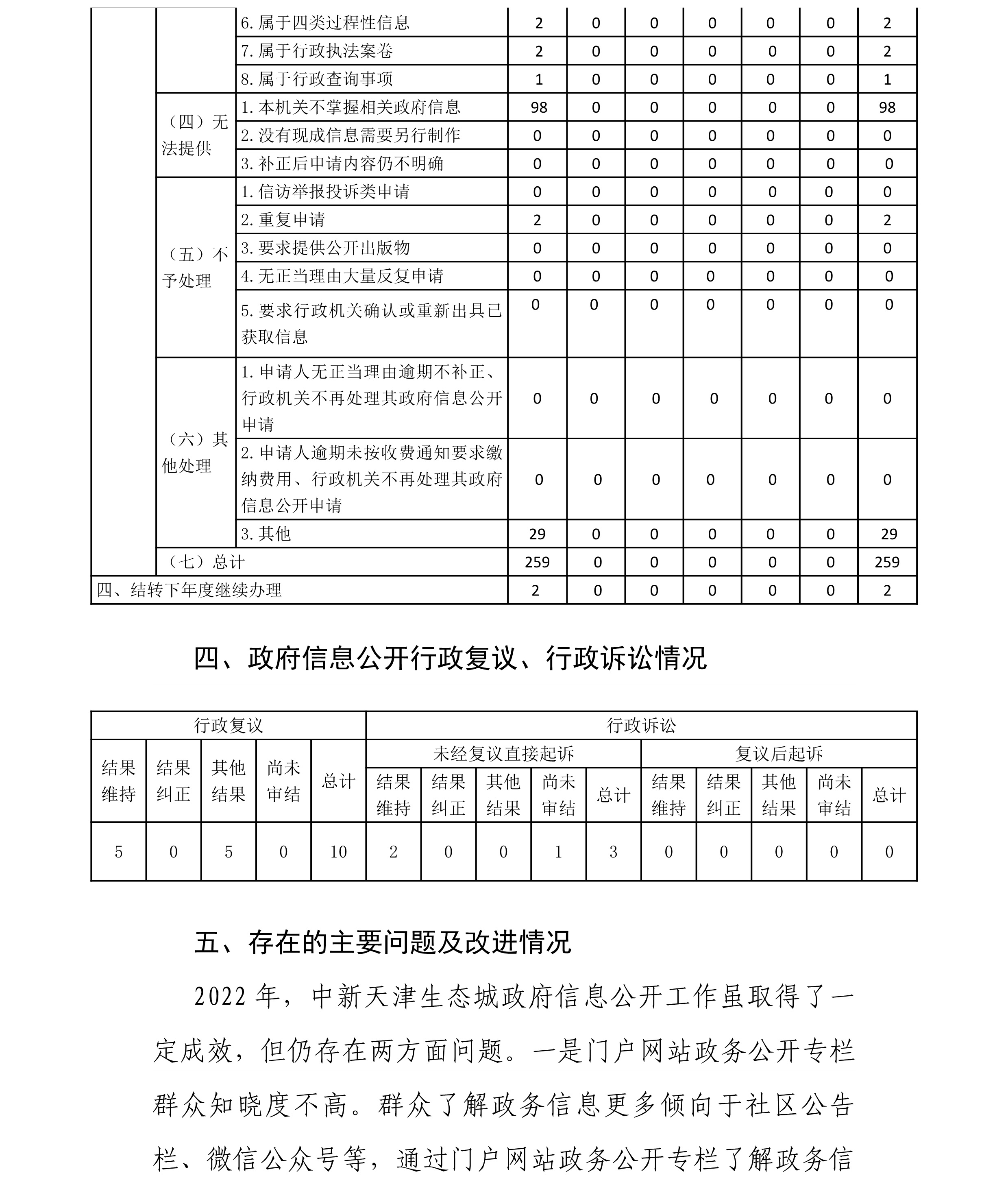
当前位置:首页> 政务公开> 最新文件

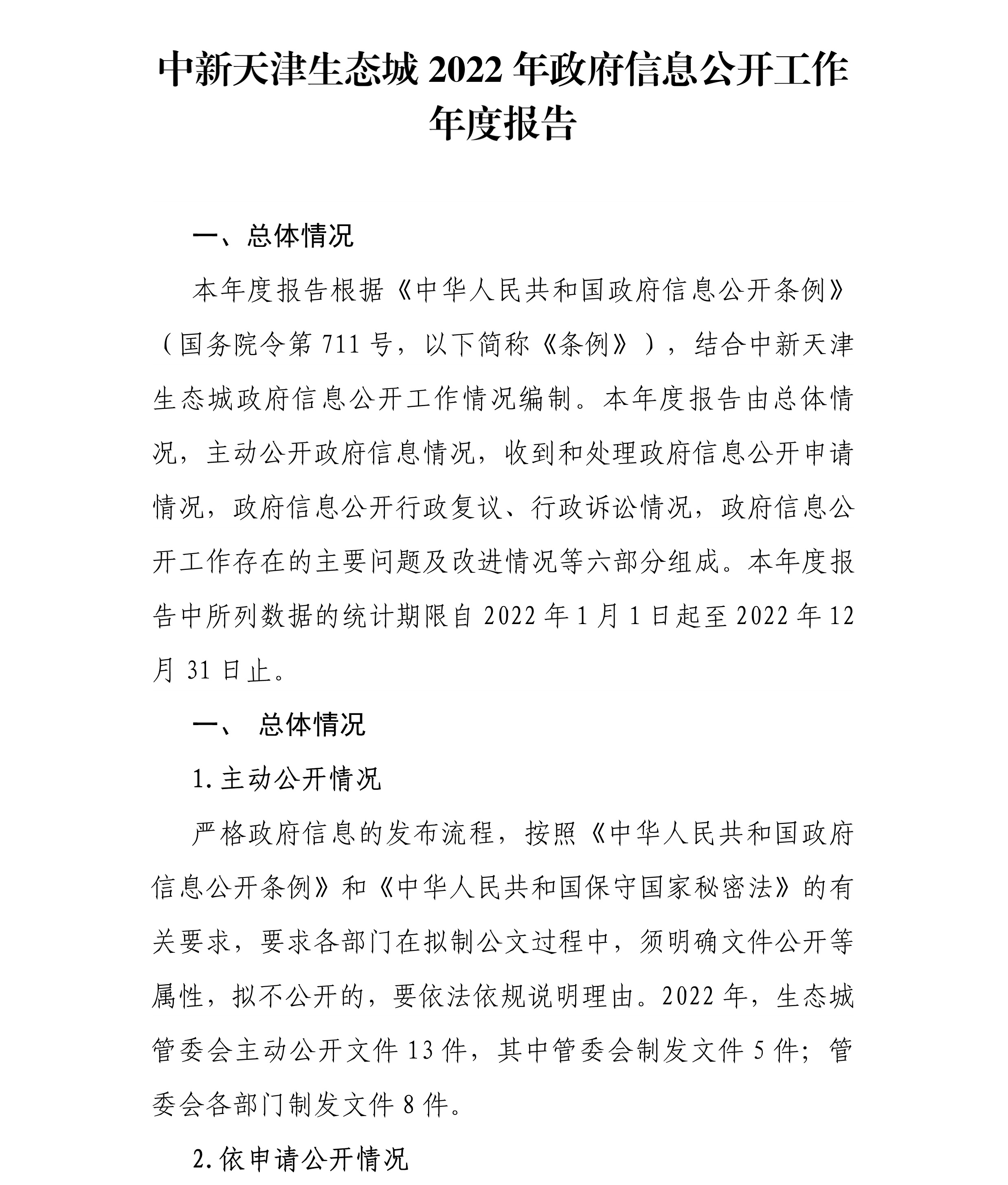
中新天津生态城政府信息公开工作年度报告(2022年度)
发布日期: 2023-01-29 14:07      来源: 中新天津生态城
字号:
  • 扫一扫在手机打开当前页


    主办单位:中新天津生态城管理委员会
    网站标识码:1201160010  |  备案序号:津ICP备09004013号  |   津公网安备 12019502000004
    联系方式:public@eco-city.gov.cn | 推荐使用IE8及以上版本浏览器浏览

    主办单位:中新天津生态城管理委员会
    网站标识码:1201160010
    备案序号:津ICP备09004013号
     津公网安备 12019502000004
    联系方式:public@eco-city.gov.cn | 推荐使用IE8及以上版本浏览器浏览