当前位置:泰达街道> 政务公开> 最新文件

名  称: 2023年泰达街小学招生指南
索引号: 12179-13772-2023-00045
发布机构: 泰达街道
主题分类: 教育,基础教育
成文日期: 2023-07-15
发文日期: 2023-06-28
有效性: 有效

根据《市教委关于做好2023年天津市义务教育阶段学校招生入学工作的指导意见》(津教政〔2023〕6号)要求,按照《关于印发〈2023年滨海新区小学招生入学工作方案〉的通知》文件精神,滨城泰达结合区域实际,制定2023年小学招生工作指南。

招生原则

1.  坚持免试就近。切实维护适龄儿童少年入学合法权益。

2.  坚持统筹兼顾。统筹保障好各类特殊群体入学。

3.  坚持公办、民办学校同步招生。落实国家义务教育免试就近入学要求。

4.  坚持公平普惠。各学校应坚持公开、公平、公正的原则,完善制度,规范程序,强化监督,确保稳定。


公办学校报名指南

入学年龄


入学新生应年满六周岁(2017年8月31日以前出生)。

延缓入学


适龄儿童确因身体状况等原因需要延缓入学的,其法定监护人应当于7月8日向学校提出申请。

报名安排


(一)6月28日各校张贴招生简章。

(二)6月28日12:00—7月9日15:00,线上信息采集。

 直接搜索“泰便利”小程序,进行适龄儿童网上信息采集。为避免报名时系统拥堵,您可提前注册报名系统,并可随时进入报名系统查看后续动态。

关注“滨海新区泰达街道服务号”,您可适时接收报名相关通知消息。

(三)7月8日—9日,上午8:00—11:30下午1:30—4:00,家长按系统提示时间到学校进行现场报名确认。

(四)7月23日以后,各小学发放录取通知书。

入学办法


户籍适龄儿童

  1. 具有本区域常住户口(户口登记日期在2023年7月8日之前)的适龄儿童,到对口学校登记入学。适龄儿童户籍的户主、合法固定居所的产权所有人,必须是适龄儿童的父母、祖父母或外祖父母(适龄儿童户籍随祖父母和外祖父母的,需有父亲或母亲至少一方的户籍同册)。

  2. 2023年继续实行一个门牌号一居住户六年内只安排一次同校对口入学机会”的政策。

  3. 本区域内人户分离的适龄儿童,须将户口迁至实际居住地入学,不迁入的统筹安排入学。

  4. 本区域内仅有户籍的适龄儿童,须在本市任意一家不动产登记中心开具父母、祖父母和外祖父母“天津市无房证明”,统筹安排入学。

  5. 为照顾多孩家庭子女入学,已有子女在泰达街道文化教育事业集团公办小学入学(不含转学)的,同一家庭的二孩(三孩)子女可在入学时向原子女所在学校提出入学照顾申请。根据被申请学校的学位情况统筹安置二孩(三孩)入学。

被申请学校需审核申请入学照顾家庭原有子女在本校的招生信息、在读信息和学籍库信息,以及申请入学照顾的二孩(三孩)家庭亲属关系。

注:由于复地壹号湾(悦湾轩)周边学校无法提供学位,为积极保障户籍已迁入复地壹号湾(悦湾轩)业主子女入学问题,2023年9月符合小学一年级入学条件的户籍适龄学生,在天津经济技术开发区第一小学二部临时安置解决。

居住证持有人随迁子女

已于入学前一年的11月份预约登记且符合入学条件的居住证持有人随迁子女,统筹安排入学。未进行预约登记或因条件不符而未登记成功的不予安排入学。

香港、澳门、台湾

华侨、外籍适龄儿童

参照入学报名条件一览表,证件齐全者到指定学校登记,统筹安排入学。

残疾儿童

符合招生政策的具有接受普通教育能力的轻度残疾儿童少年,安排到普通学校随班就读;中重度残疾儿童少年,安排到相应的特殊教育学校登记入学;确实不能进校就读的重度残疾儿童少年,根据残疾类别和教育需求,由特殊教育学校或普通学校实施送教上门服务。

咨询方式如下:

天津市聋人学校

地址:河北区正义道嵩山里

电话:022-24575518—8030、8033

天津市视力障碍学校

地址:天津市河西区梅江道2号

电话:022-88252812、022-88250883

天津市滨海新区塘沽兴华里学校

地址:滨海新区塘沽徐州道11号

咨询电话:022-25341488-816

天津市滨海新区汉沽启智学校

地址:滨海新区汉沽河西二经路与三纬路交口

电话:022-67230360

天津市滨海新区大港特殊教育学校

地址:滨海新区大港振兴路东2号

咨询电话:022-63211193

民办学校招生

本区域义务教育民办学校为天津泰达枫叶学校,与公办学校同步招生,学生不可兼报。具体招生办法见学校招生简章。

民办校落实《市委教育工委市教委关于限制失信被执行人子女就读高收费民办学校的通知》(津教政〔2019〕24号),对申请入学的学生父母的信用信息在天津市市场主体联合监管系统进行查询,其中一方(或双方)为失信被执行人的,在系统内进行反馈,生成联合奖惩案例。高收费民办学校不得为其子女办理入学登记相关手续,并向学生父母做好解释工作,让其子女就读公办学校。

咨询电话

泰达街文教集团

022-25208890

天津经济技术开发区国际学校

022-25290150、022-65295197

天津经济技术开发区第一小学

022-65311912、022-65311909、022-66295955

天津市教育科学研究院附属

滨海泰达小学

(天津经济技术开发区第二小学)

022-66222685

泰达实验学校

022-65832905

泰达枫叶学校

022-66226288

咨询时间

工作日9:00-11:30  13:30-17:00


2023年泰达街道文化教育事业集团

小学招生入学报名条件一览表







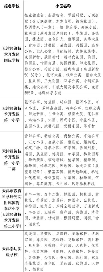
2023年泰达街道文化教育事业集团

小学招生报名学校一览表











扫一扫在手机打开当前页
全国各省市政府网站
天津市各区政府网站
滨海新区政府系统网站
重点链接
?