当前位置:新北街道> 政务公开> 最新文件

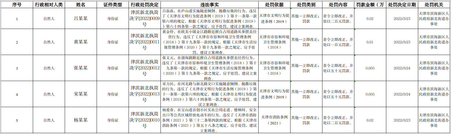
新北街道行政处罚公示2022年3月份
发布日期: 2022-03-30 14:12      来源: 新北街
字号:
  • 扫一扫在手机打开当前页

    全国各省市政府网站
    天津市各区政府网站
    滨海新区政府系统网站
    重点链接
    ?