当前位置:新北街道> 政务公开> 最新文件

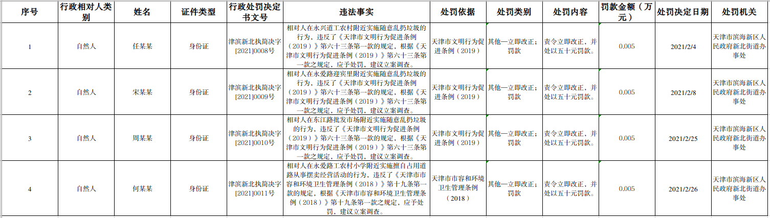
新北街道2021年2月份行政处罚公示
发布日期: 2021-02-26 14:13      来源: 新北街道综合执法大队
字号:
  • 扫一扫在手机打开当前页

    全国各省市政府网站
    天津市各区政府网站
    滨海新区政府系统网站
    重点链接
    ?