天津市滨海新区人民政府关于印发《滨海新区民用建筑规划设计管理创新指导意见》的通知
各开发区管委会,各有关委局、各街镇:
现将《滨海新区民用建筑规划设计管理创新指导意见》印发给你们,望遵照执行。
天津市滨海新区人民政府
2023年2月22日
(此件主动公开)
滨海新区民用建筑规划设计管理创新指导意见
为深入贯彻党的二十大精神,认真落实习近平总书记对天津工作“三个着力”重要要求和一系列重要指示批示精神,以及天津市第十二次党代会精神,以高质量发展、高水平改革开放、高效能治理、高品质生活为导向,以“精准规划、精品建设、精细管理、精美环境”为原则,以惠民利民为宗旨,推动“滨城芯、滨海湾、滨河岸”集聚发展和城市更新快速落地,将公交导向、绿色低碳、开放活力社区等理念融入规划设计创新举措,全力打造宜居宜业宜游宜乐美丽“滨城”。依据《中共中央国务院关于进一步加强城市规划建设管理工作的若干意见》和《住房和城乡建设部 国家发展改革委关于进一步加强城市与建筑风貌管理的通知》中关于加强对建筑设计管理的要求,以及《滨海新区条例》鼓励在土地、城乡规划等方面管理创新和先行先试的有关规定,在借鉴北京、深圳等城市的规划管理经验基础上,结合滨海新区实际,制定《滨海新区民用建筑规划设计管理创新指导意见》(以下简称《意见》)。
一、倡导以公共交通为导向的城市空间发展模式和城市用地高效复合利用
围绕轨道交通站点集聚城市功能,适度提高站点周边土地开发强度,地上地下整体开发,打造紧凑集约、运行高效的城市发展格局。
(一)允许轨道站点周边1公里范围内的城市更新项目、TOD开发项目(特别是地铁上盖综合开发项目)和城市标志节点(在控制性详细规划中确定)土地混合开发利用,建设指标根据实际需求合理确定。
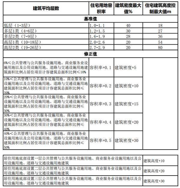
在控制性详细规划和城市设计编制中,居住街坊用地容积率、建筑密度、建筑高度可按照《城市居住区规划设计标准》(GB50180-2018)有关要求进行适度优化和修正(详见附表1),经专家充分论证必要性后,并经城市消防、建设等管理部门同意后,依程序报请区政府审批后实施。
规划资源部门审批建筑高度80米以上高层住宅建筑、100米以上高层公共建设项目时,应当征求属地消防救援机构意见,确保与消防救援能力相匹配。严格限制新建250米以上超高层建筑。
(二)鼓励建设项目按照《天津市规划用地兼容性管理暂行规定》相关要求落实规划用地兼容性政策,在合理布局的前提下,规划用地兼容性比例可适度提高至30%(工业用地、物流仓储用地除外)。
二、鼓励民用建筑设置架空平台
通过设置架空平台营造有利于激发交流互动的场所、具有活力和创新精神的场所、具有参与性和开放共享精神的场所,塑造临海、亲河的滨水城市空间,推动城市更新和地铁站点综合开发。
(一)适用范围。位于沿海、海河及其规划绿地城市侧边线起200米范围的建设项目,划定的城市更新区内建设项目,TOD综合开发项目(地铁上盖开发项目)。
(二)容积率计算。架空层面积达到200平方米以上,或建筑底层架空占所在建筑主体结构水平面积1/3以上,或以柱、剪力墙落地且净高3米以上5米以下区域的架空部分以及用于城市交通架空部分,均不计算容积率(建设项目电梯井、门厅、过道等围合部分和利用架空空间设置应建配套设施以及其他法规、文件有特殊要求的除外)。架空层不得擅自封闭,不得随意改变使用功能。
(三)建筑密度和绿地率计算
1.架空层内做停车空间、交通空间和兼容性功能等公共空间的部分,不计建筑密度,以架空平台上的建筑密度作为项目的建筑密度。
2.在满足建筑荷载安全、保温等要求的前提下,鼓励对架空平台上部进行绿化,架空平台绿化可按系数折算绿地率(表2),并纳入地块绿地率控制指标。
表2 架空平台绿地率折算表
覆土厚度 | 0.5米以下 | 0.5米-1.0米 | 1.0米以上 |
折算系数 | 0.6 | 0.8 | 1.0 |
(四)项目用地红线(含架空层)内可设置两面围合、三面围合或一定规模的城市公共活力空间作为市民休闲广场、儿童游乐场、口袋公园等供人活动、交流、休憩的场所。城市公共活力空间有效面积计算方式如下(详见附图一):
1.两面围合空间(即街角空间)的各边长自相邻建筑用地红线开始计算,短边不应小于15m,长宽比不大于3;
2.三面围合空间的沿街开口长度不应小于10m,进深与开口比例不小于0.5,不大于2;
3.建设项目向城市提供的非围合的其他公共开放空间(非交通性道路和停车场)的短边不应小于15m。
城市公共活力空间内设置的用地兼容性建筑,其建筑面积计入城市公共活力空间有效面积。城市公共空间不可作为停车场使用。
(五)架空平台下方可设置停车场,其面积及停车位数量计算方式如下:
1.停车场外轮廓面积不应大于“(四)”中各类面积总和的1.4倍(详见附图二)。
2.架空层内应集中布置公共停车位作为面向社会的开放车位。开放车位数不计入机动车停车配建指标,且数量不应低于架空层配建停车位数量的10%。开放车位应当结合智慧停车指示系统,在面向道路一侧设置便于识别的电子停车信息提示等设施。
(六)鼓励架空层内按照规划用地兼容性政策,结合城市公共活力空间设置多用途建筑以提供多元化服务、增加街道活力。架空层内建(构)筑物立面高度、面宽等应均衡有序,与邻域建筑、城市街道、自然环境相协调,通过设计手法巧妙遮挡、隐藏建筑设备和停车场等。
三、鼓励民用建筑设置露台
鼓励建筑设计创新,通过设置错层、退台等方式设置露台,改善采光和通风条件,优化室外活动空间,丰富城市建筑层次和造型,提升人居环境体验。
(一)适用范围。位于沿海、海河以及其它重要城市开敞空间(如大型水面、景观轴线、城市公园、城市迎宾主干道、短边长50米以上用地面积4000平方米以上广场和绿地等)周边范围内的民用建筑。
(二)带露台建筑的设计应符合区域城市设计要求。未编制城市设计的地区,由建设单位组织编制整体策划方案一同报审,统筹设计周边相邻地块建筑风貌,保障建筑形态和空间的错落与协调。
(三)露台设计应符合以下要求:
1.共用共享。应结合建筑的公共部位设置,作为业主共同使用的共享空间,不计算建筑面积。
2.绿色美观。应采用种植池等绿化手法形成屋顶花园。
3.保障安全。应通过花池(沿屋面外檐设置的花池宽度不应低于600mm,种植池内覆土深度不应低于300mm,植物种植高度不应低于600mm)、护栏等方式保障露台使用安全,同时应保证良好的对外视线通廊和与建筑立面相融合的设计效果。
4.设施完善。应设置具有吸引力的设施以满足不同人群的需求。
5.保护隐私。应通过建筑材料、形象墙等手法,避免露台活动人群对住户隐私的影响。
四、鼓励民用建筑采用坡屋顶,将建筑屋顶造型与功能相结合,丰富建筑第五立面
满足以下要求的坡屋顶下建筑面积可享受容积率奖励:
(一)坡屋顶起坡点与楼面垂直距离不大于600mm;
(二)坡屋顶坡度角不大于60°;
(三)屋脊结构下皮距楼面净高不大于4.8m。
享受容积率奖励的建筑面积(以下简称奖励建筑面积)应在建设工程设计方案技术经济指标表和建筑面积计算表中予以明确,不纳入容积率计算。单栋建筑奖励建筑面积不得超过地上该建筑计容建筑面积的20%。奖励建筑面积需补缴土地出让收益。(详见附图三)
五、鼓励民用建筑采取自然采光与通风的方式提高地下空间建筑品质
民用建筑地下空间宜采用下沉庭院、天井等方式增加天然采光和自然通风,地下建筑空间及结构不得逾越项目用地红线。
鼓励建设项目充分利用地下空间提高土地利用率(居住区公共服务设施以便民为原则需设置为地上的建构筑物以及其他有特殊要求的设施除外),其中住宅单元的地下空间增值利用部分(以下简称住宅地下室)应满足以下要求:住宅地下室总层高不应超过6.0m;住宅的卧室、起居室(厅)不应布置在地下。
建设项目中地下空间增值利用部分建筑面积应在建设工程设计方案技术经济指标表和建筑面积计算表中予以明确。应按照有关要求补缴土地出让收益,土地出让收益收取比例按天津市有关规定减半执行。
六、鼓励住宅建筑设置阳台,提升居住品质
(一)住宅建筑的每个套型中凸出结构主体外的阳台、凸窗、室外空调机隔板等构件的水平面积之和不应超过该套型总建筑面积的15%,且不应大于25平方米。其中住宅建筑阳台最大进深不应大于2.10米。阳台的设置应兼顾实用与美观的原则,结合住宅主要使用功能进行设置。
(二)套型建筑面积不大于100平方米时,每户阳台结构底板投影面积之和不应大于8平方米;套型建筑面积大于100平方米且不大于130平方米时,每户阳台结构底板投影面积之和不应大于15平方米;套型建筑面积大于130平方米时,每户阳台结构底板投影面积之和不应大于20平方米。
七、鼓励通过增设住宅套内挑空空间,提高住宅类建筑设计品质
住宅类建筑的标准层高一般不超过3.6米,门厅、起居室、餐厅等通高部位的建筑层高不应超过7.2米,且通高部位建筑面积总和不应超过该户套型总建筑面积的30%。设置通高部位的住宅套数不限。通高部分不得预留后期增加楼板、夹层及封闭空间的结构和构造,以免造成安全、消防隐患。
八、居住项目可设置室外专有庭院
庭院作为中国传统民居的组成部分,既是人居与自然的交互纽带,又是居住者感受丰富生活体验的空间,承载着家人群聚休闲、美化住宅、调节微气候等重要作用。
建筑高度不大于36m的住宅可设置室外专有庭院,属于专有部分特定空间;住宅室外专有庭院不计入建筑密度、不计入绿地率;住宅室外专有庭院可设置起到景观、遮挡作用的通透性围墙,高度不大于1.80m;住宅室外专有庭院应在建设工程设计方案中明确其界线及立面效果;当建筑层数在5层及以上时,庭院上空应设置预防高空坠物等危险行为的防护措施。
九、鼓励建设高品质绿色建筑,助力绿色低碳城区建设
建设项目满足国家标准《绿色建筑评价标准》(GB/T50378-2019)标准的二、三星级绿色建筑项目,或满足《近零能耗建筑技术标准》(GB/T51350-2019)标准的超低能耗及以上建筑项目,可采用本《意见》第二条、第三条相关创新举措。鼓励探索建设城市森林花园住宅,以资源节约和环境友好的建筑方式打造高水平绿色生态住宅建筑。
十、鼓励探索开放街区模式,营造开放活力的社区创新形态,将生活融入街道
在满足《天津市新型居住社区城市设计导则(试行)》要求前提下,建设项目日照影响范围内对其他地块项目无影响的,建筑间距和日照要求按照天津市试点区域进行控制,同时可适用本《意见》第二条、第三条相关创新举措。
十一、审批手续办理
规划资源管理部门在核发规划条件通知书时应注明“鼓励按照《意见》有关要求进行规划设计创新”。土地出让后,建设单位应按照规划条件要求进行方案设计。
涉及住宅坡屋顶空间、住宅地下室空间需补缴土地出让金的,按照市规划资源局《关于住宅多样性空间增值利用规划管理的指导意见(试行)》有关要求执行,住宅类以外的建筑坡屋顶空间、地下室空间可参照执行。
建设工程设计方案技术经济指标表和建筑面积计算表中应明确坡屋顶容积率奖励面积及奖励面积占该建筑计容建筑面积比例、架空平台设置的有效面积(架空平台下公共空间面积和多功能建筑面积之和)与停车空间面积比例、兼容性建筑面积、地下经营性建筑面积(住宅单元的地下空间增值利用部分建筑面积)等,并在规划总平面当中明确标注各类面积所在位置示意图,在建设工程规划许可阶段进行审核。
采用本《意见》创新举措的建设项目应当在建设工程规划许可佐证材料当中补充涉及创新内容专篇,详细表述创新举措使用位置和有关设计方案、建筑规模等有关内容。
十二、加强监督管理工作
(一)项目实施主体应以提高建筑设计水平、提升建筑品质为原则,组织设计单位做好方案设计工作,不得通过潜伏设计为增加建筑面积、改变使用性质创造条件。
本《意见》涉及的架空平台、坡屋顶、露台、阳台、地下室、挑空空间、庭院等由项目实施主体负总责任,设计单位、施工单位、测绘单位按照相关规范设计、施工和测量,并对真实性、准确性、合规性各负其责。项目实施主体的失信行为将纳入工程建设项目审批信用管理信息平台,归集至天津市行政机关联合奖惩监管系统,按照“一处失信、处处受制”的原则实施联合惩戒。违法建设实物予以没收处置。
(二)使用本《意见》进行开发建设的项目,实施主体应当在施工场地主入口醒目处设置公告栏用于长期展示加盖规划审批部门业务专用章的规划总平面图及建筑图纸,不得擅自取消。
(三)如建设项目设置露台,项目物业管理公司应负责维护屋顶绿化,保证绿植数量不减少、质量不降低;项目纳入城市监管范围,由规划资源及城市管理部门定期组织检查。
(四)按照本《意见》及有关规范要求设计住宅室外专有庭院的,由房地产开发企业将相关权利义务纳入房屋买卖合同附加条款,同时应约束私自加建、损害他人合法权益不良行为。
(五)规划验收合格并投入使用后,房屋产权人不得私自对建筑内部结构进行改造;露台(屋顶花园)是建筑整体形象的一部分,仅作为业主休憩休闲、观赏景色等活动场地,不可私搭乱建、改变其用途。违反上述要求的应承担相应法律责任。
(六)除本《意见》规定内容外,其他涉及住宅多样性空间增值利用的,还应符合市规划资源局《关于住宅多样性空间增值利用规划管理的指导意见(试行)》相关要求。
(七)规划资源管理部门应当定期对采用《意见》有关创新举措的建设项目进行统计梳理、统计,加强监督和指导。
十三、适用情况
本《意见》自印发之日起,宗地内未核发过建设工程规划许可证的建设项目按照本《意见》执行;已核发建设工程规划许可证但尚未办理销售许可证的建设项目,整宗土地具备按照《意见》有关创新举措进行调整的建设项目(不得以因规划调整作为开竣工延期原因),也可按照本《意见》执行;本《意见》印发前,已按照《滨海新区民用建筑规划设计管理创新指导意见(试行)》核发建设工程规划许可证的建设项目按照原文件要求执行。
其他未约定事项,按国家及天津市有关规定执行。
本《意见》自印发之日起施行,有效期三年。
附表一

注:附表一中公共管理与公共服务设施用地、商业服务业设施用地以及公用设施用地、道路与交通设施用地建筑不包括居住组团或居住街坊应配建公建。
附图一

附图二

附图三

注:S1 单栋建筑奖励建筑面积(不计入容积率);
S2 单栋建筑地上计容建筑面积;
建筑面积按照国家规范计算;
S1 /S2 ≤20%;
补缴土地出让金的建筑面积=(∑S1 +∑S2)-规划条件允许建筑面积上限。
主办单位:天津市滨海新区K8凯发官网网址
承办单位:天津市滨海新区互联网信息办公室
网站标识码:1201160001