当前位置:首页> 政务公开> 最新文件

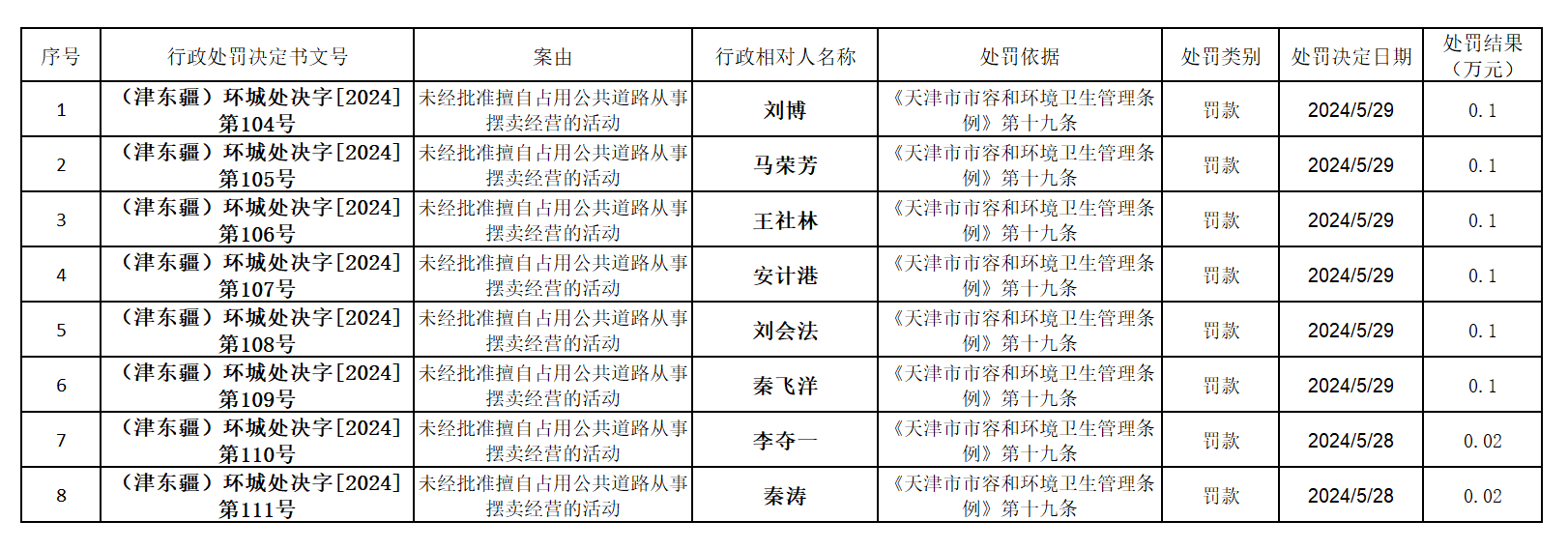
2024年5月28日至5月29日城市管理行政处罚信息
发布日期: 2024-06-04 10:42      来源: 天津东疆综合保税区
字号:
  • 扫一扫在手机打开当前页


    主办单位:天津东疆综合保税区管理委员会
    网站标识码:1201160033  |  备案序号:津ICP备11002405号-1  |   津公网安备 12019302000113
    联系方式:info@dongjiang.gov.cn | 推荐使用IE8及以上版本浏览器浏览

    主办单位:天津东疆综合保税区管理委员会
    网站标识码:1201160033
    备案序号:津ICP备11002405号-1
     津公网安备 12019302000113
    联系方式:info@dongjiang.gov.cn | 推荐使用IE8及以上版本浏览器浏览