天津市政府门户网站 政务邮箱
当前位置: 首页>公开>政策解读>图解

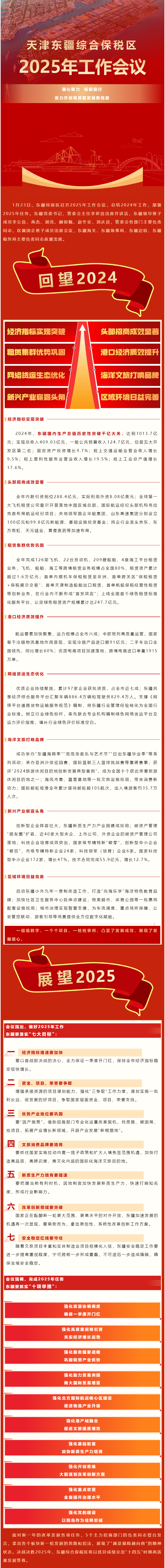
图解 | 东疆2025年工作会铺开高质量发展新局面
发布日期: 2025-01-24 08:41      来源: 天津东疆综合保税区
字号:
  • 扫一扫在手机打开当前页

    checktaskdate=1754/1/1 0:00:00&unchecktaskdate=1754/1/1 0:00:00&ssbm=&fromcontentid=&enddate=1754/1/1 0:00:00&thirdtitle=&showtitle=&maintype=&titleformatstring=False_False_False_&indextitle=Title&contectfile=&check_isadmin=True&check_username=hushanshan&check_checkdate=2025/1/24 9:04:07&check_reasons=&check_taskid=0&check_istask=False&uncheck_taskid=0&uncheck_istask=False
    全国各省市政府网站
    天津市各区政府网站
    滨海新区政府系统网站
    重点链接
    ?