天津市政府门户网站 政务邮箱
当前位置: 首页>公开>政策解读>解读

《滨海新区工业园区深化整合实施意见》政策解读
发布日期: 2021-11-30 14:25      来源: 区工信局
字号:
  • 扫一扫在手机打开当前页

    为深入贯彻习近平总书记绿色发展理念,全面推进工业园区(集聚区)围城问题治理工作,加快工业布局优化,加速工业产业创新转型升级,天津市出台了《天津市工业园区(集聚区)围城问题治理工作实施方案》。

    为进一步落实市委市政府决策部署,滨海新区于2018年印发《关于印发滨海新区工业园区(集聚区)围城问题治理工作实施方案的通知》,自2018年至2019年,对滨海新区17个工业园区进行了综合治理,保留5个国家级、2个市级工业园区,撤消1个区级工业园区,将9个区级工业园区整合成6个。

    为使滨海新区工业园区规划布局更加合理,产业结构更加优化,管理水平更加提升,2020年由区工业和信息化局牵头制定《滨海新区工业园区深化整合实施意见》,意见中明确街镇六个工业园区分别与经开区、保税区、高新区和中新生态城采取合作共建方式深化整合。

    二、涉及园区范围

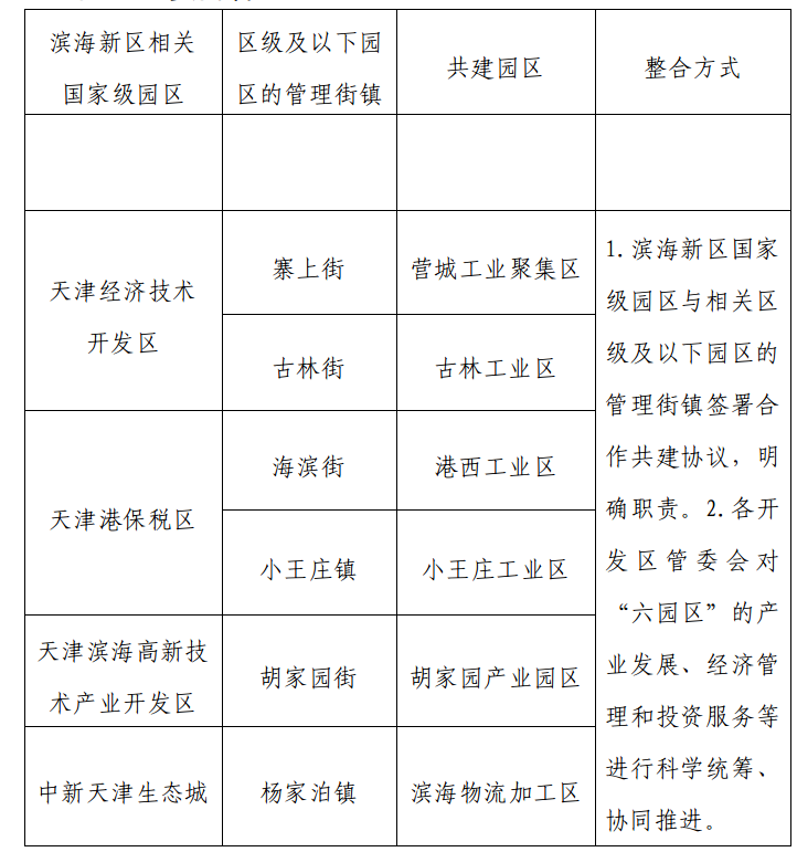
    一是滨海新区现有区级及以下园区(以下简称“六园区”)及相关管理街镇:胡家园产业园区(胡家园街道办事处)、滨海物流加工区(杨家泊镇政府)、营城工业聚集区(寨上街办事处)、港西工业区(海滨街办事处)、古林工业区(古林街办事处)、小王庄工业区(小王庄镇政府)。

    二是滨海新区国家级相关园区:天津经济技术开发区、天津港保税区、天津滨海高新技术产业开发区、中新天津生态城。

    三、目标任务

    全面提升区级及以下工业园区(集聚区)的产业发展、经济管理、投资服务、招商引资等综合能力和水平。

    四、主要内容


    五、组织保障

    一是成立园区合作共建委员会,研究园区日常工作。

    二是构建和优化各园区投资环境,由各开发区在市政、物业管理等方面进行指导和协助。

    三是合作共建园区财税等体制按现有方式执行。

    checktaskdate=&unchecktaskdate=&ssbm=&fromcontentid=&enddate=1754/1/1 0:00:00&thirdtitle=&showtitle=&contectfile=天津市滨海新区人民政府关于印发滨海新区工业园区深化整合实施意见的通知&check_isadmin=True&check_username=zfadmin&check_checkdate=2021/11/30 14:28:10&check_reasons=&translatecontenttype=ReferenceContent
    全国各省市政府网站
    天津市各区政府网站
    滨海新区政府系统网站
    重点链接
    ?