| 《滨海新区部分街道行政区划界线调整实施方案》政策解读 |
一、《实施方案》出台背景:
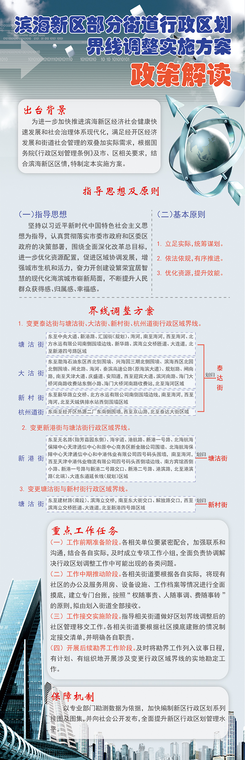
为进一步加快推进滨海新区经济社会健康快速发展和社会治理体系现代化,满足经开区经济发展和街道社会管理的双叠加实际需求,根据国务院《行政区划管理条例》及市、区相关要求,结合滨海新区区情,特制定本实施方案。
二、《实施方案》指导思想及原则:
(一)指导思想
坚持以习近平新时代中国特色社会主义思想为指导,认真贯彻落实市委市政府和区委区政府的决策部署,围绕全面深化改革总目标,进一步优化资源配置,促进区域协调发展,增强城市生机和活力,奋力开创建设繁荣宜居智慧的现代化海滨城市崭新局面,不断提升人民群众获得感、归属感、幸福感。
(二)基本原则
1.立足实际,统筹谋划。本次部分街道区划界线调整方案特别是新的区划界线的确定,遵循和依据泰达街(即经开区东区)与原中心商务区建成区实现一体化发展的原则。
2.依法依规,有序推进。本次部分街道区划界线调整方案严格按照有关法律法规和国务院《行政区划管理条例》规定的步骤进行,调整实施方案经风险评估、专家论证、征求意见等程序,由区政府提出,报市政府批准后实施,确保行政区划界线调整工作合法有效。
3.优化资源,提升效能。本次部分街道区划界线调整方案积极适应当前滨海新区行政体制改革的新要求,及时解决和有效防止经济社会事务不方便管、没人管或者漏管失管等盲点问题。
三、《实施方案》调整内容:
(一)界线调整方案
1.变更泰达街与塘沽街、大沽街、新村街、杭州道街行政区域界线。将塘沽街东至中央大道、新港路、汇国街(规划)、海河,南至海河,西至海河、北方水运有限公司南侧围墙边线、新华路、滨海立交桥匝道、大连道,北至新港四号路区域;大沽街东至渤海石油东区西北侧围墙、兴海园三期北侧围墙、滨海西区北园北侧围墙、闸北路、海河、秦滨高速公路(原海滨大道)、规划路、闸南路,南至天津大道、庆盛道、安阳道,西至迎宾大道、滨河南路、海门大桥河南路收费站东侧小路、海门大桥河南路收费站,北至海河区域;新村街东至新华路立交桥、北方水运有限公司南侧围墙边线,南至海河,西至海河,北至天碱供排水站西侧围墙区域;杭州道街东南至经开区热源二厂东南侧围墙,西至京山铁路,北至泰达大街区域,划归泰达街管辖。
2.变更新港街与塘沽街行政区域界线。将新港街东至无名路(贻芳嘉园东侧)、海宇道、港航路、新港一号路、北海航海保障中心天津通信中心和原中心商务区新金融公司围墙、北海航海保障中心天津通信中心和中港伟业有限公司四号码头围墙,南至海河,西至天津中港伟业物流有限公司四号码头西侧墙边线、南方宾馆西侧小路、新港一号路与新港二号路交口、新港二号路、港滨路,北至港滨路(北端)、大连东道延长线(规划)区域,划归塘沽街管辖。
3.变更塘沽街与新村街行政区域界线。将塘沽街东至建材路(南段)、滨海立交桥,南至东大街交口、解放路交口,西至滨海立交桥匝道、大连道,北至新港四号路区域,划归新村街管辖。
(二) 变更后有关社区管理归属情况
此次行政区域界线变更涉及7个社区,管理归属情况为:一是原塘沽街富阳里社区、永利社区,原大沽街响螺湾第一社区划归泰达街管理。二是原塘沽街金海花园社区划归新村街管理。三是原大沽街建工社区划归高新区管理。四是原新港街贻芳嘉园社区、北仑里社区划归塘沽街管理。
四、《实施方案》重点工作任务
(一)工作前期准备阶段。各相关单位要紧密配合,加强联系和沟通,结合各自实际,及时成立专项工作小组,全面负责协调解决行政区划调整工作中可能出现的各类问题。
(二)工作中期推动阶段。各相关街道要根据各自实际,将现有社区的办公及服务用房、设备设施、工作档案等情况进行全面摸底,建立专门台账,按照“权随事责、人随事调、费随事转”的原则,拟由划入街道全部接收。
(三)工作接交实施阶段。指导相关街道做好区划界线调整后的社区管理移交工作。各相关街道要根据社区摸底建账的情况制定接交清单,并明确各自职责。
(四)开展后续勘界工作阶段。及时将勘界工作列入议事日程,有计划、有组织地开展涉及变更行政区域界线的实地勘定工作。
五、《实施方案》保障机制
以专业部门勘测数据为依据,加快编制新区行政区划系列挂图及图集,并向社会公开发布,全面提升新区行政区划管理水平。

主办单位:天津市滨海新区K8凯发官网网址
承办单位:天津市滨海新区互联网信息办公室
网站标识码:1201160001