天津市政府门户网站 政务邮箱
当前位置: 首页>互动>决策意见征集

关于对清理《关于明确滨海新区各区域功能定位及产业发展重点的指导意见》公开征求意见和建议的公告

  • 公告
  • 草案正文
  • 背景介绍
  • 公众意见采纳情况反馈
  • 发表意见

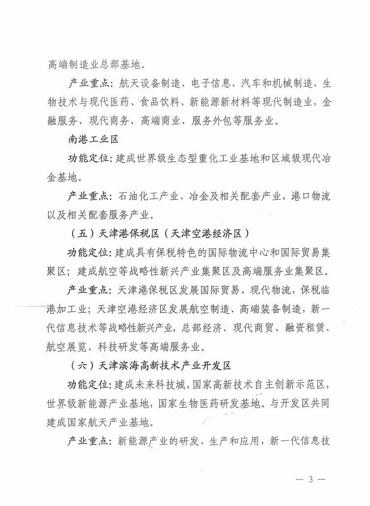
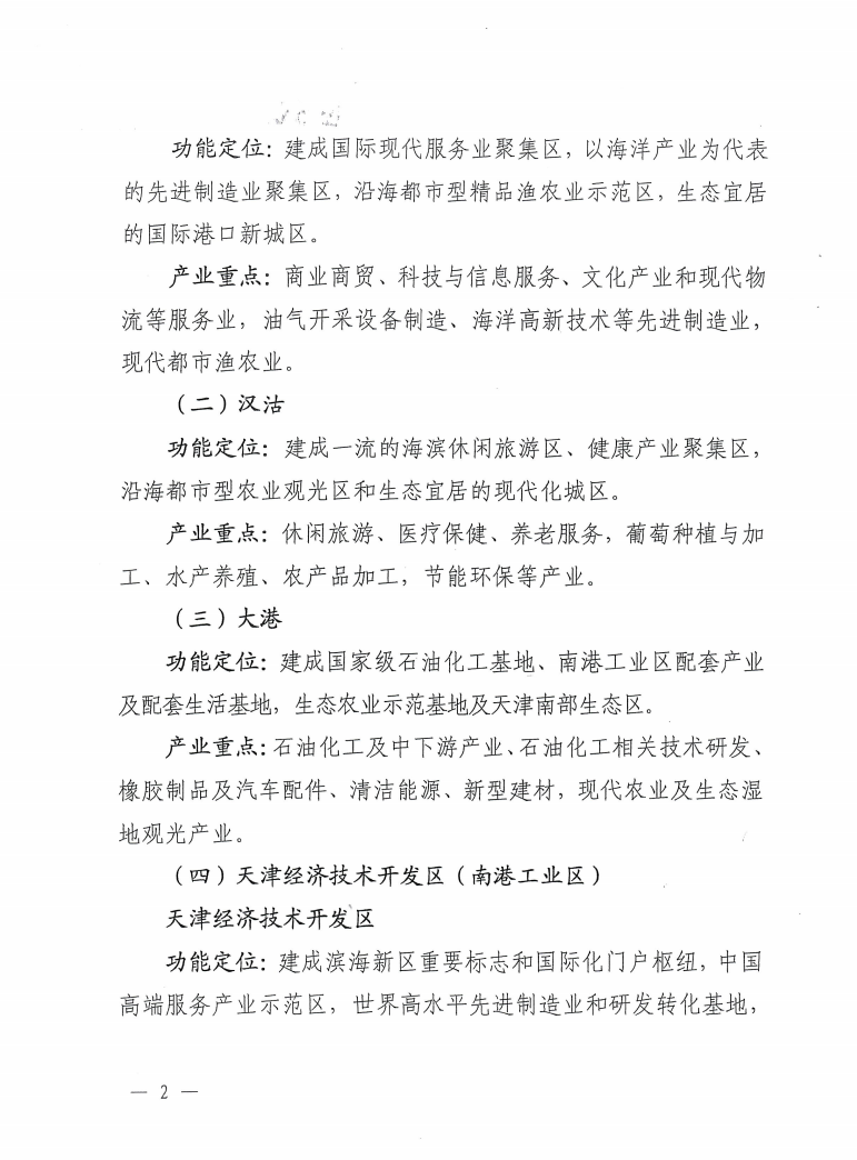
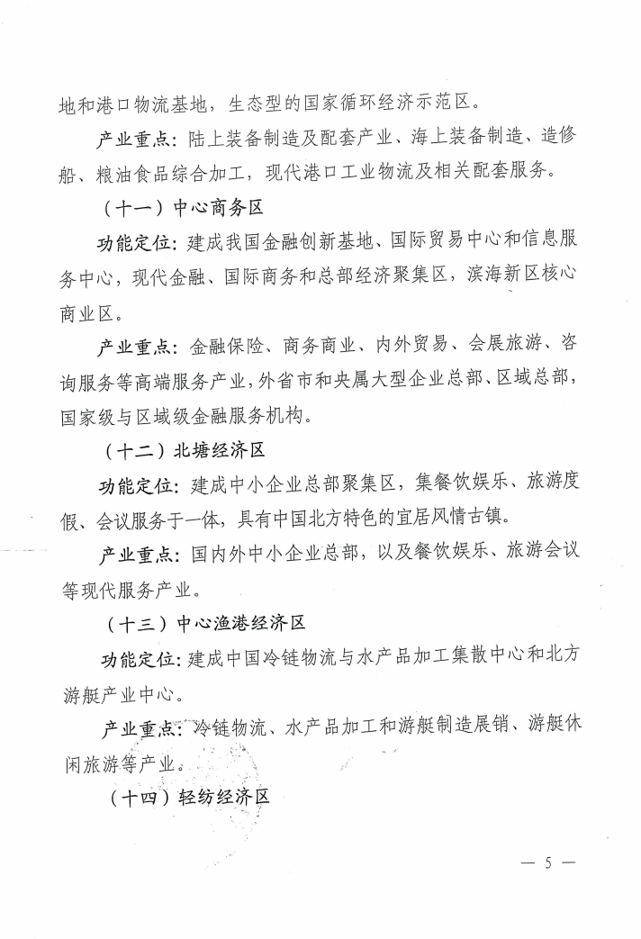
《关于明确滨海新区各区域功能定位及产业发展重点的指导意见》(津滨政办发〔2012〕21号)为需清理的行政规范性文件。现拟以“文件有效期已过或者调整对象已经消失的,应宣布失效”为由,对上述需清理文件提出宣布失效的清理建议,并面向社会公开征求意见。

征求意见时间自2023年9月19日至9月27日,有关单位和社会各界人士可将相关意见和建议反馈至bhfgwwjc@tj.gov.cn邮箱,并注明来信联系人和联系方式。

感谢您的支持和参与。


天津市滨海新区发展和改革委员会        

2023年9月13日        


全国各省市政府网站
天津市各区政府网站
滨海新区政府系统网站
重点链接